首页
商会党建
关于商会
通知公告
法律法规
法律
安全技术规范
标准
会员名录
行业动态
会员交流
品牌建设
联系我们
组织机构
商会章程
管理制度
会务报道
会员风采
请登录后查看更多内容
×
会员登陆
登录
首页
>
行业动态
行业动态
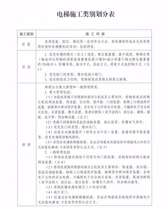
转发:市场监管总局关于调整《电梯施工类别划分表》的通知
2019-02-01
相关推荐
04-14
2026
经党中央、国务院同意,中共中央办公厅、国务院办公厅对推动行业协会商会深化改革提出意见
02-10
2026
苏州市电梯业商会会长会议会议记要
02-10
2026
感恩同行,共赴锦程---奥玛斯公司厂庆15周年暨 2026 迎新春宴会报道
02-10
2026
向善而行,久久为功丨康力再捐300万善款助力家乡慈善事业发展!